Search
❯
Dec 06, 20251 min read
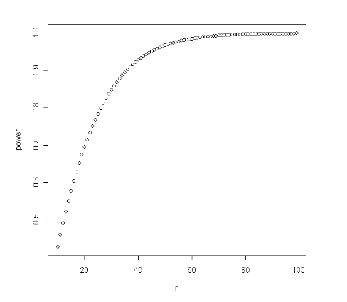
Notwendige Stichprobengröße (also die “Fallzahl”) für eine geplante Studie berechnen.